728x90
출처: https://1000yun.tistory.com/23
■ Sequence Diagram
시퀀스 다이어그램은 시간에 순차 단계의 일련의 동작의 구조적 표현이다.
- 흐름, 메시지 전달 및 일반적인 요소는 결과를 달성하는 시간에 걸쳐 협력하는 방법을 묘사한다.
- 초기 분석에서, 시스템 전체의 정보 및 책임의 흐름을 저장한다. 요소 사이의 메시지는 결국 클래스 모델의 메소드를 호출하게 된다.
- Use Case 시나리오에 대한 설명 모델을 만든다. Use Case의 경우에 관여 엑터와 요소와 순차 다이어그램을 작성하여, 사용자 시스템이 요구되는 작업을 수행하는 일련의 단계를 모델링 할 수 있다.
l Construction
- 서열 요소는 메시지 구성 요소 사이를 지나가는 전방 수평 순서로 배열된다.
- 순차 다이어그램의 메시지는 여러 종류 일 수 있다. 메시지는 원본 및 대상 요소의 작업 및 속성을 반영하도록 구성 할 수 있다.
- 액터 요소는 이벤트의 흐름을 개시하는 사용자를 나타내는 데 사용 될 수 있다.
- 경계와 같은, 정해진 요소, 컨트롤과 엔티티는 각각 스크린 컨트롤러 및 데이터베이스 항목을 설명하기 위해 사용될 수 있다.
- 각 요소는 그 요소가 존재하는 라이프라는 점선 줄기를 가지고 있으며, 잠재적 상호 작용에 참여한다.
- 순차 다이어그램에서 메시지의 번호를 전환하려면 선택하거나 ‘옵션’대화 상자의 ‘표시 순서 번호’확인란을 선택 취소한다.
도구 상자의 ‘상호 작용’ 페이지에서 순차 다이어그램 요소 및 커넥터를 생성한다.
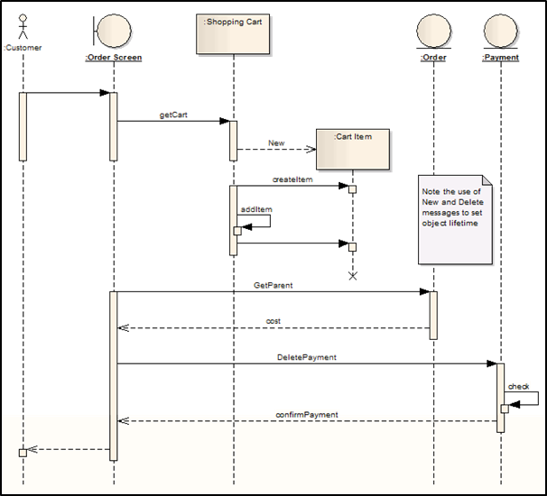
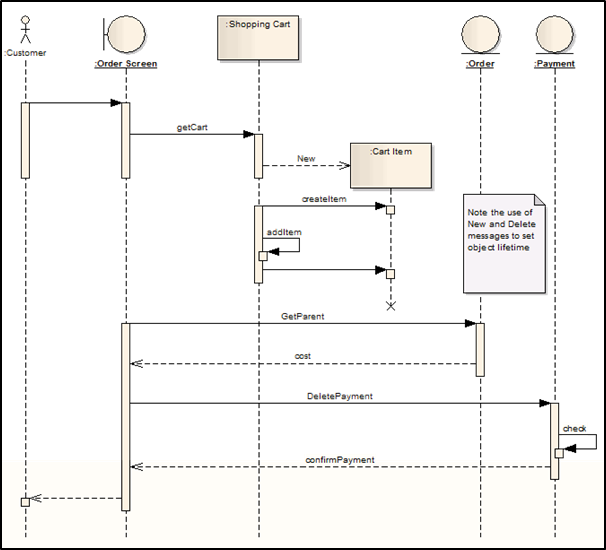
l Example Diagram
이 예는 순차 다이어그램의 여러 요소를 보여준다.

l Sequence Diagram Element Toolbox Items
| Icon | Description |
![]() |
엑터는 시스템의 사용자이다. 사용자는 모델에서 인간의 사용자, 컴퓨터, 또는 다른 시스템 또는 서브 시스템을 의미 할 수 있다. |
![]() |
Lifeline은 별개의 접속 요소를 나타내고 상호 작용에서 개별 참가자 이다. |
![]() |
경계 요소는 사용자 상호 작용, 화면 흐름과 상호 작용 요소를 캡처하는 분석에 사용된다. |
![]() |
제어는 구성하고 다른 활동과 요소와 일정을 정한다. |
![]() |
기업은 그 모델 시스템의 정보 나 지식을 저장하는 저장소나 지속성 메커니즘을 정한 개체이다. |
![]() |
프래그먼트 요소는 순서도의 반복 또는 다른 프로세스를 나타낼 수 있다. |
![]() |
엔드 포인트는 시퀀스에서 분실 또는 발견 메시지를 반영하기 위해 상호 작용 다이어그램에 사용된다 |
![]() |
다이어그램 게이트는 메시지로 상호 작용 프래그먼트에서 전달 될 수 잇는 지점을 표시하기 위한 간단한 그래픽 방법이다. |
![]() |
상태/연속 요소는 상태 불변과 지속성을 같은 시퀀스 다이어그램에 대한 두 개의 서로 다른 목적을 제공한다. |
![]() |
클래스 요소의 자식과 같은 상호 작용 다이어그램을 삽입 할 상호 작용 요소를 사용 할 수 있다. |
l Sequence Diagram Connector Toolbox Items
| Icon | Description |
![]() |
메시지 정보 또는 제어 요소들 사이의 전환의 흐름을 나타낸다. |
![]() |
Self-Message는 호출된 lifeline의 작업 내에서 호출되는 새로운 프로세스 또는 방법을 반영한다. |
![]() |
재귀는 재귀 함수를 나타내는 순차 다이어그램에 사용되는 메시지 유형이다. |
![]() |
Call은 이전 메시지에서의 활성화의 수준을 확장하는 메시지 커넥터의 일종이다. |
출처: https://1000yun.tistory.com/23 [SW개발 지식 쌓기:티스토리]
728x90
'컴퓨터 활용(한글, 오피스 등) > 기타' 카테고리의 다른 글
| [UML] Sequence Diagram (0) | 2025.02.10 |
|---|---|
| [UML] 시퀀스 다이어그램 이해하기 (0) | 2025.02.10 |
| UML - 시퀀스 다이어그램 - loop, if (0) | 2025.02.10 |
| CHM형태의 ebook만들기 (도움말파일 제작) (0) | 2025.02.08 |
| HTML Help Workshop 으로 도움말 파일 만들기 (0) | 2025.02.08 |













